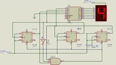
Video # 176 Counters: Design a Mod-n Counter with Clear and Load Inputs

Tonton & Download Video Musik Gratis

⬇ DOWNLOAD NOW
Jika muncul iklan pop-up, tutup lalu klik tombol kembali

Download lagu Video # 176 Counters: Design a Mod-n Counter with Clear and Load Inputs secara gratis hanya untuk keperluan promosi. Dukung artis favorit kamu dengan membeli musik original di iTunes atau platform resmi lainnya.