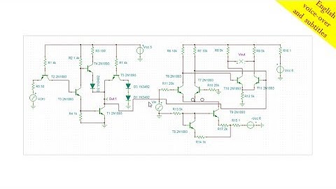
Using the Schematic Symbol Editor in TINA: Making Your Own Schematic Symbols

Tonton & Download Video Musik Gratis

⬇ DOWNLOAD NOW
Jika muncul iklan pop-up, tutup lalu klik tombol kembali

Download lagu Using the Schematic Symbol Editor in TINA: Making Your Own Schematic Symbols secara gratis hanya untuk keperluan promosi. Dukung artis favorit kamu dengan membeli musik original di iTunes atau platform resmi lainnya.