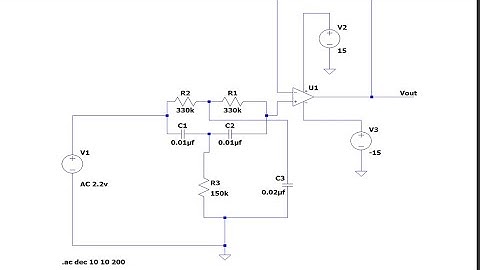
Twin T Notch filter circuit LTSpice | Notch filter Circuit using LTspice| Simulation and Calculation

Tonton & Download Video Musik Gratis

⬇ DOWNLOAD NOW
Jika muncul iklan pop-up, tutup lalu klik tombol kembali

Download lagu Twin T Notch filter circuit LTSpice | Notch filter Circuit using LTspice| Simulation and Calculation secara gratis hanya untuk keperluan promosi. Dukung artis favorit kamu dengan membeli musik original di iTunes atau platform resmi lainnya.