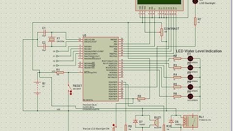
Water Level Indicator with (Automatic) Motor Control include Proteus and PCB wizard file

Tonton & Download Video Musik Gratis

⬇ DOWNLOAD NOW
Jika muncul iklan pop-up, tutup lalu klik tombol kembali

Download lagu Water Level Indicator with (Automatic) Motor Control include Proteus and PCB wizard file secara gratis hanya untuk keperluan promosi. Dukung artis favorit kamu dengan membeli musik original di iTunes atau platform resmi lainnya.